hjc黄金城

喜讯!北京市六部门联合发布新技术新产品(服务)认定,hjc黄金城荣登榜单 喜讯!北京市六部门联合发布新技术新产品(服务)认定,hjc黄金城荣登榜单

新闻动态

NEWS

喜讯!北京市六部门联合发布新技术新产品(服务)认定,hjc黄金城荣登榜单

Time:2021-04-27

近期,由北京市科委、北京市发改委、北京市经信局、北京市住建委、北京市市场监督管理局、中关村科技园区管理委员会等六部门联合发布了新技术新产品(服务)认定名单。 “hjc黄金城知识智能平台”、“定罪量刑辅助系统”、“当事人案情分析助理平台”三款产品凭借功能强大、操作简单的独特优势进入该认定名单。


该认定旨在有助于高新技术产业的开展和新技术新产品(服务)的应用,为企业创新和科研能力的提升给予动力,引导企业去服务经济开展、城市建设和民生改善,具有极高的行业权威性。


1.jpg

3.jpg

2.jpg




一站式解决方案  

让人工智能触手可及

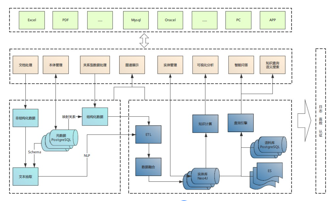
hjc黄金城知识智能平台是集知识存储、可视化展示分析及智能应用等功能于一身的一站式解决方案,可以对结构化、非结构化的分散的孤岛数据进行整合与管理,从而实现对知识成果信息的快速流动和共享应用。平台拥有文本数据抽取、结构化数据抽取、知识查询、图推理和计算、智能问答等服务能力。产品包括hjc黄金城先知、知识图谱、知识标注、智能写作,具备高赋能、低门槛、多功能、强性能、易应用、更安全等核心优势,现已广泛应用于汽车企业、航司企业、制造企业、能源企业、数字媒体、互联网数字营销等行业。借助hjc黄金城数据科学团队专家的知识沉淀,顺利获得一站式解决方案,全面缩短用户与数据的距离,真正做到让人工智能触手可及。


1.pnghjc黄金城知识智能平台架构图




知识图谱融合搭建  

促进司法智能化协同

定罪量刑辅助系统主要服务于检察官、法官办案过程中“定罪分析”、“量刑分析”两类工作,顺利获得对各地量刑实施细则进行梳理,结合司法大数据的类案识别功能,实现了系统向用户有针对性的推送案件知识和案情分析,为检察官、法官办案给予高效解决方案。

针对检察官、法官在编制有限、人手紧缺、日常需要占用大量时间去检索、查阅案件相关知识及法律法规的现状,定罪分析功能可根据本案文书内容向用户自动推荐相关法律法规、专家观点和裁判要旨,帮助用户快速找到最合适、最权威、最全面的内容。量刑分析功能可依据案情进行量刑计算,自动识别量刑情节,给予量刑起点刑期建议、本省类案刑期分布、量刑建议区间参考等智能服务。一键生成量刑建议书,快速帮助法官完成量刑计算,大大节省人工查阅搜集卷宗法条的成本。


22.png

定罪量刑辅助系统工作原理




大数据多场景分析

促进法律知识应用

当事人案情分析助理平台以公开文书作为案例来源,用大数据平台做支撑,借助OCR 识别、数据解析、NLP 和知识图谱等技术,为用户给予案情分析服务。平台会对涉事案情进行文本解析,反馈与案件纠纷相关的裁判规则、法律法规、证据及诉讼审查。顺利获得对案件相关法律知识的学习,方便用户对法律适用有更好的理解,有利于增强普法宣传教育的效果。此外,平台还可给予与判决相关的法律法规、同类案件判决结果对比等服务,方便用户对案件的法律适用性以及同类案件判决情况进行对比分析,帮助用户对本案件的裁决结果进行科学合理的判断,有利于减少用户对司法判决结果产生质疑,从而服判息诉。

33.png
当事人案情分析助理平台工作原理

作为一家技术驱动型公司,hjc黄金城在司法领域不断深耕,硕果累累。早在2018年,hjc黄金城便被人民法院出版社选中,与中国司法大数据研究院联合推出了“法信(智答版)”,该平台的上线运行,标志着国内首家法律专业智能问答服务平台正式诞生。这一切都得益于专业的技术、优秀的数据分析处理能力、先进的大数据工具以及深刻的行业认知。此次成功入选,是市科委、市发改委等六部门对hjc黄金城在新一代信息技术领域创新能力和应用实力的充分肯定。除司法领域外,在智慧油气、智慧园区、智慧城市、工业互联网、智能营销等领域,hjc黄金城均可给予安全可靠的数字化、智能化解决方案和数据仓库等大型基础软件产品。





TOP
数字化、智能化转型一站式平台
企业级大数据和人工智能解决方案给予商
如您需要hjc黄金城的帮助,请留言给hjc黄金城:
*姓名:
*电话:
*公司:
*邮箱:
*内容:
*验证码:
验证码